


1. STR-HC/ST16 Drive Axle
1.1. Structure and Principle of STR-HC/ST16 Drive Axle
STR-HC/ST16 Drive Axle is composed of final drive, differential, half axle and axle
housing. Its functions are shown as followings: ①To transfer engine torques from
universal driving devices to driven wheels through final drive, differential and half axle so
as to realize reducing speed and increasing torque. ② To change the direction of torque
transmission through cone gear pairs of final drive. ③ To achieve the differential effect of
wheels at two sides through differential so as to guarantee inner and outer wheels
steering with different speeds. In Figure 1-1, STR-HC/ST16 Drive Axle is composed of
final drive, differential, half axle and axle housing.
Final drive is one of major components in automotive transmission to reduce speed and
increase torque. When a transmission is not set with any overdrive gearing, the
transmission ratio of final drive shall be the minimum transmission ratio of driven system.
It can also be called as main transmission ratio. Differential is used to solve relevant
issues such as different rotation speeds of driven wheels at two sides in motor steering
and different speeds of multi-axis drive axle. Half axle is used to pass driving forces
reliably. Axle housing is an installation foundation piece of main components for
transmission and drive system.
In heavy duty truck, all drive axles are at the rear and called together as Rear Axle. Most
drive axles manufactured in SINOTRUK are double drive axles, and a few are single rear
ones. Normally, the front one of double drive axle is called as middle axle, and the rear
one as rear axle. Drive axles in SINOTRUK may be divided into two series such as STR
and HW according to their structural features.

Figure 1 Composition of Drive Axle
1 – Clutch; 2 - Transmission; 3 – Universal Joint; 4 – Drive Axle; 5 – Differential; 6 – Half Axle
7 – Final Drive; 8 – Transmission Shaft
STR series drive axle is one of products with the largest output in SINOTRUK. It is an axle
being suitable to China's national conditions through ten years of digestion, absorption
and improvement depending on introducing Austria Steyr Technology. Its feature is to add
STR-HC/ST16.01
1st Edition 6
wheel reducer gears at central single-stage final drive. Therefore, the transmission of STR
series drive axle shall have double reductions and can also be called as double-stage
reduction axle. See Figure 1-2

Figure 1-2 STR Series Tandem Drive Axle
As same as all drive axles, STR series drive axle is also composed of final drive,
differential, half axle and axle housing.
1.1.1. Final Drive
1. Central Final Drive
For rear final drive of STR series drive axle, see Figure 1-3.

Figure 1-3 Appearance
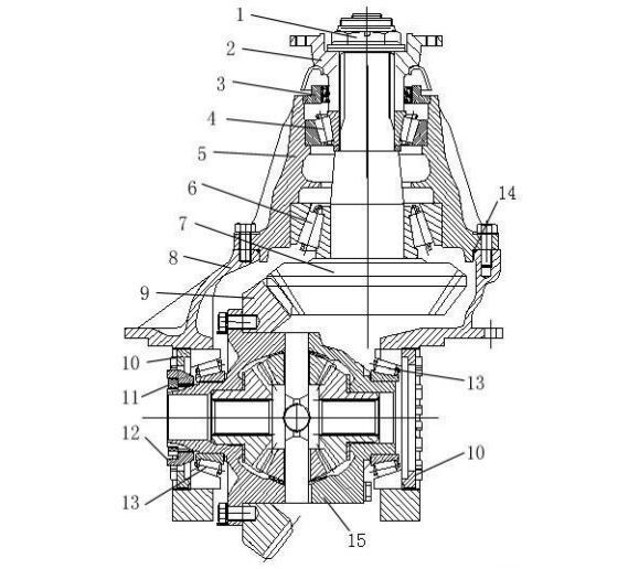
In Figure 1-4, the end flange of Flange 2 is connected with transmission shaft. There are
internal splines in its bore to fit with splines at the handle of Driving Bevel Gear 7 so as to transfer engine power from universal drive shaft to Driving Bevel Gear 7. Driving Bevel
Gear 7 can rotate around its axis under the support of two tapered roller bearings 4 and 6.
Driving Bevel Gear 7 and Driven Bevel Gear 9 can be a pair of mutually meshing bevel
gears. Their axes are perpendicular. Through their meshing, they can rotate the rotary
direction of above engine power with 90° and then transfer to Differential 15 installed
firmly with driven bevel gear. At the same time, any meshing between driving and driven
bevel gears can also reduce the power speed and increase its torque. Under the support
of Bearing 13 at two ends, Differential 15 may rotate around its axis to distribute engine
torque after speed reduction, torque increasing and commutation of driving and driven
bevel gears into two half axles.

Figure 1-4 Structure of Final Driver
1 – Flange Nut .2 – Flange .3 – Oil Seal seat and oil seal assy. 4, 6, 13 – Tapered Roller Bearings 5 – Bearing Block 7 – Driving Bevel Gear 8 – Final Drive Housing 9– Driven Bevel Gear 10 – Adjusting Nut 11 – Round Nut 12 – Fixed Mesh Cover 14 – Seal Ring 15 – Differential Assembly
To guarantee proper meshing, the relevant position between driving and driven bevel gears may be adjustable. There is a group of adjustable washers (not marked in Figure1-4)
between counter-faces of Bearing block 5 and Final drive housing 8. That increasing and
reducing different thickness of washers make Driving Bevel Gear 7 and Bearing Block 5
move up and down together so as to adjust relevant positions of driving and driven bevel
gears in vertical direction. At the outside of Tapered Roller Bearing 13 at two ends of final
drive, there is one Adjusting Nut 10 respectively. That screwing in and out the nut may
make Differential Assembly 15 fastening with Driven Bevel Gear 9 move axially. The
adjustment in two above sections may adjust the mesh position of driving and driven bevel
gears to an appropriate state.
Before adjusting the above meshing state, smear red pigments (mixture of red lead
powder and oil) at tooth surface of driven bevel gear firstly, then use hands to make
driving bevel gear with reciprocating rotation. Therefore, there will be red blots at two
operating surfaces of driven bevel gear tooth. If any blot at forward and reverse operating
surfaces of driven bevel gear is at the middle of tooth height but inclined to little end as
well as is more than 60% of tooth width, it means the proper meshing. For proper meshing
blot, see Figure 1-5.

Figure 1-5 Proper Meshing Blot of Driven Bevel Gear
The final drive housing of final drive assembly is opposite to the surface of axle housing.
Then, all including Axle Housing, Final Drive Housing 8, Bearing Block 5 and Oil Seal
Block together with Oil Seal Assembly 3, Flange2 and Flange Nut 1 will surround into an
enclosed space. In the space, there is a large amount of lubricating oil to lubricate moving
parts such as bearing and gear. In assembly, there shall be oil-resistant silicone sealant
between contact surfaces of final drive housing and axle housing, between contact
surfaces of final drive housing and oil seal block, between contact surfaces of oil seal
block and bearing block and between flange nut and flange to seal the lubricating oil
reliably in the space. That between oil seal block and flange shall be installed with oil seals
respectively for dust prevention and sealing oil so as to make flange rotate around its axis
under the support of bearing but also guarantee lubricating oil not penetrating from the
clearance between flange and oil seal block.

We are the agency for SINOTRUK wholesale truck series, we can supply HOWO tractor trucks, HOWO dump trucks, trailer truck, truck parts, agricultural machinery, agricultural machinery parts,HOWO concrete mixer trucks, special trucks and so on.we can supply trucks for our clients with good quality and competitive price, because we get directly support from the CNHTC factory.

Main products
1. Dump Truck / Tipper Truck
2. Hohan tractor Truck/ prime mover truck
3. Truck with crane / Truck mounted crane
4. Oil Tank Truck / Fuel Tanker Truck
5. Water truck / Water Tank Truck / Water Sprinkler Truck
6. Concrete Mixer Truck
7. Van truck / Insulated truck/ Refrigeration truck
8. Fecal suction truck / Sewage suction truck
9. Cement Powder Tank truck/ Bulk cement trailer
10. High-altitude operation truck
11.Semi Trailer ( flat bed trailer / skeleton trailer / dump trailer / side wall trailer / low bed trailer / container trailer, etc. )

